Back to the beginning.

Looking for something?

A short description of the works of writers I admire...

Some things I like...

Places worth while.


The Maze - Part 1

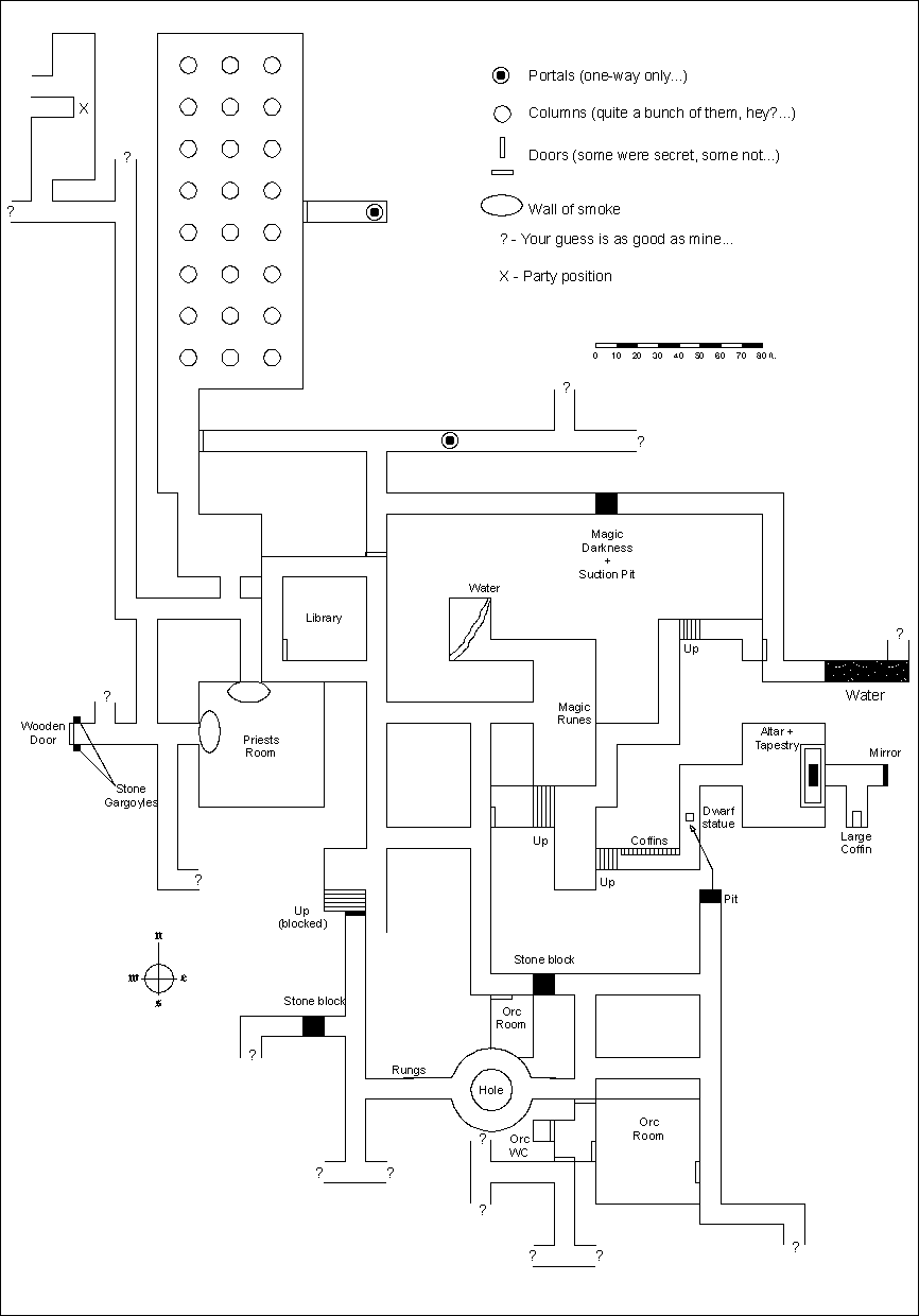
Map of the already known areas of the maze's interior.


Artisc's Homepage.




Back to the main Artisc page.