GPL-GPS for Windows Open Source GPS MG5001 Port

Menu

+ Home

+ News

+ Link



Download

+ Toolchain

+ Hardware

+ Software




Hardware

[NEW!] A set of PCB layout files of a USB-only NovAtel SSII interface board for GPL-GPS development is available from here.

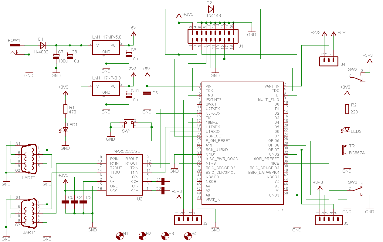
I made my MG5001 development board fit onto an 5x8 cm PCB, which means I can make a 10x16 cm PCB at Olimex for $26 carrying 2 boards. I now have my boards, and they look fine. I screwed up a little and used a bit small drills for some of the holes, though.

The schematic and PCB layout files were generated using EAGLE layout editor from Cadsoft.

The 51-pin socket is Harwin M40-6205106 and available from Farnell. The part number is 866076.

tebinuma@yahoo.com